
各党支部:
《德赢AC米兰中国官方网站学生党员“三定”培养工作制度》已经学院党委研究审定,现予以印发,请遵照执行。
中共嘉兴学院德赢AC米兰中国官方网站委员会
2018年5月21日
德赢AC米兰中国官方网站学生党员“三定”培养工作制度
为扎实推进“两学一做”常态化制度化,深入贯彻实施《中国共产党发展党员工作细则》中“控制总量、优化结构、提高质量、发挥作用”的要求,更好地发挥党员的先锋模范作用,建立健全新时代大学生党员教育管理和作用发挥的长效机制,结合德赢AC米兰中国官方网站实际,在学生党员中实行“定岗、定量、定性”为核心的“三定”学生党员培养长效工作。
一、定岗
每年五月,学院每一位学生党员在第7学期结束前均应在某一具体岗位承担服务工作。各学生支部(副书记)根据党员的空课表,安排好值班表,报支部书记审定后告知全体党员。
每年年底各党支部应召开全体党员大会,在大会上党员就年度个人作用发挥情况向大会述职。党支部要加强党员个人年度作用发挥情况的考核总结工作,并书面向党委报告。
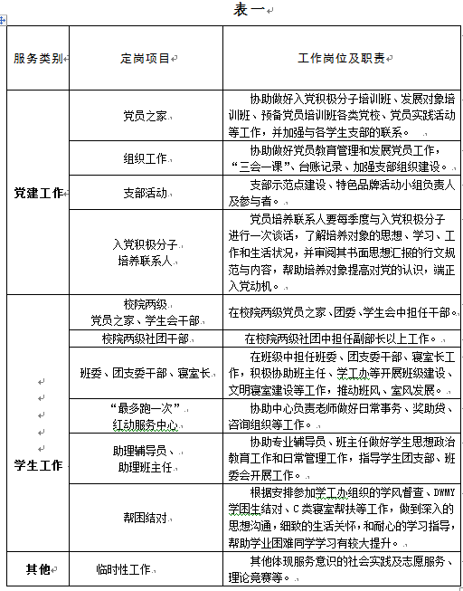
党员作用发挥的主要岗位见表一:

备注:年末考核结果将在全院进行公示,不合格者将视情况予以党内处分。
二、定量
每学期末对党员进行量化考核,考察学生党员一学期以来的表现

三、定性
采取全方位多维评议体系,从评议对象的政治理论学习、组织纪律、工作态度能力、专业学习、寝室卫生、志愿活动、发挥作用等方面进行考察。特点是评议主体多元化、评议项目立体化、评议过程长期化、评议流程公开化,主要包括:
1.学工办老师、支部书记评议;
2.支部学生副书记、支委、党员评议,包括年终民主评议;
3.班主任评议;
4.班级同学评议;
5.党委综合评议。
以上定岗、定量、定性“三定制度”作为考核党员、党员评奖评优、优秀党员评选等的主要参考依据。各支部对每位党员的表现给出最终打分(如表三),由党委进行审核,做出相应评级。请各支部和党员务必严格执行,切实把党员考核工作常态化。